中咨視界
張建紅 | XOD模式價值實現機制、操作流程及隱性債務風險防范
| |||||
| |||||
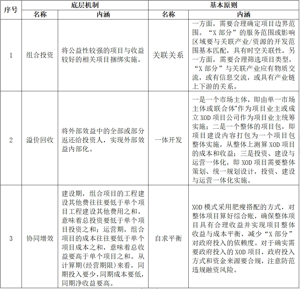
XOD模式價值實現機制、操作流程 及隱性債務風險防范 ——以水安全保障導向的開發(WOD)模式為例 摘要:當前,單一靠財政投入已遠不能滿足城鄉建設發展的需要,XOD模式作為一種創新型的項目組合實施方式應運而生。XOD模式的基本理論依據是馬克思級差地租理論,核心機理是“增肥哺瘦”,需要通過組合投資、溢價回收、協同增效3大機制和關聯關系、一體開發、自求平衡3大原則來實現。實施WOD項目通常需要經過5大階段。通過分析運行機制和操作流程,發現WOD模式在實施過程中,如操作不當,也會產生地方政府隱性債務風險。通過優化WOD應用場景、依法合規實施項目、構建全過程風險管控體系等措施,可以從一定程度上降低WOD項目的隱性債務風險。 當前,從全國城鄉建設和經濟的發展情況來看,資金短缺是最大的制約因素,單一靠財政投入已遠不能滿足需要,必須依靠經營城鄉、依靠市場化運作去籌措資金,通過建設模式、投融資模式與發展模式創新,系統解決地方資金循環不暢的問題。在傳統模式難以為繼的情況下,XOD(X-Oriented Development)模式應運而生。 XOD模式是一種滿足現代城鄉發展多種需求的開發模式的統稱,常見的有:公共交通導向的城市空間開發模式(Transit-Oriented Development,簡稱TOD)、生態環境導向的開發模式(Eco-environment Oriented Development,簡稱EOD)、水安全保障導向的開發模式(Water-security-guarantee Oriented Development,簡稱WOD)[1]、醫療設施導向的開發模式(Hospital Oriented Development,簡稱HOD)、資源導向型開發模式(Resource-Oriented Development,簡稱ROD)、公共服務導向的開發模式(Service-Oriented Development,簡稱SOD)、產業/創新導向的開發模式(Industry/Innovation Oriented Development,簡稱IOD)、文化設施導向的開發模式(Culture Oriented Development,簡稱COD)、城市公園(城市自然生態資源)導向的開發模式(Park Oriented Development,簡稱POD)、智慧城市導向的發展模式(Smart City Oriented Development,簡稱SCOD)、氣候適應導向的發展模式(Climate-adaptation Oriented Development,簡稱CAOD)等。 中央經濟工作會議多次強調,“統籌高質量發展和高水平安全”“持續有效防范化解重點領域風險”。防范隱性債務風險,是項目實施中最為關鍵的問題之一。XOD模式是否會新增地方政府隱性債務,這是一個決定XOD模式能否推廣應用的至關重要的問題,為此,有必要系統分析XOD模式的實現機制、隱性債務風險點及防范措施,以期指導XOD模式的合理運用。 呂永樂等[2](2022)認為EOD模式承接及運作的主要風險點有區位風險、法律、政策風險、融資風險、落地風險,EOD模式運行需警惕隱性債務。麥麗華[3](2022)從PPP項目地方政府隱性債務形成原因、具體表現、風險及危害等方面展開論述,同時提出風險防范措施。熊峰[4](2023)基于公共產品和公共選擇理論、政府債務理論,分析PPP項目對地方政府隱性債務的作用機理,認為財政支出責任與財力不匹配、不同利益主體的行為偏差和制度缺失是PPP項目造成隱性債務的3個內因,財政承受能力和財政可持續性是2個外部宏觀決定因素,財政承受能力評估失效是PPP項目形成地方政府隱性債務的最終現實路徑。徐琤[5](2022)認為從調價因素識別、調價因素引入、調價程序等方面研究PPP項目財政承受能力論證報告是規避隱性債務風險的重要手段。 目前,尚未見到有從運行機制入手深入研究XOD模式隱性債務風險的文獻。 一、XOD模式原理及發展現狀 (一)XOD原理 XOD模式作為一種新型的區域開發模式和項目實施方式,遵循可持續發展等開發理念,通過對公共交通、生態環境、水安全保障、資源利用、公共服務、產業/創新、文化設施、城市自然生態資源、智慧城市等公共基礎設施和空間開發的有機結合,建立功能復合的區域活動空間,優化提升城鄉發展格局,最終推動區域有序生長和健康發展。XOD本身并非一種籌資模式,作為一種思維導向,通過構建“增肥哺瘦”機制,可改善融資條件和信用結構,解決開發建設的資金平衡問題,為開展市場化融資奠定基礎,豐富了現有非經營性及準經營性基礎設施項目投融資方式和工具[1]。 XOD模式的基本理論依據來自于馬克思級差地租理論,級差地租Ⅰ主要是依賴土地的自然豐度或所處的優越的地理位置而獲得的土地級差收入,級差地租Ⅱ主要是依賴更高資本回報率獲得超額利潤并形成級差地租。通過對城鄉基礎設施和土地進行一體化開發和利用,帶動土地和要素的增值,反哺區域的發展,形成土地融資、基礎設施投資、發展條件或生產要素提升、產業興旺/區域經濟發展之間的正反饋關系[6]。與此同時,XOD模式也遵循“X領域”的經濟規律,如TOD遵循交通經濟學和樞紐經濟學,EOD遵循生態經濟學和環境經濟學,WOD遵循水資源經濟學和自然災害經濟學,HOD遵循醫院經濟學,ROD遵循自然資源經濟學,SOD遵循公共經濟學,IOD遵循產業經濟學/創新經濟學,COD遵循文化經濟學,POD遵循生態經濟學和公共經濟學,SCOD遵循數字經濟學,CAOD遵循氣候變化經濟學和自然災害經濟學,等等。 XOD模式的核心機理是“增肥哺瘦”,依靠關聯產業/資源開發,將公共交通、生態環境、水安全保障、資源利用、公共服務、產業/創新、文化設施、城市自然生態資源、智慧城市等公共基礎設施水平提升帶來的外溢效益加以回收并反哺基礎設施投入,形成基礎設施建設投入和回收的閉環,從而有效緩解政府投入壓力。“增肥哺瘦”依賴于組合投資、溢價回收、協同增效3大機制和關聯關系、一體開發、自求平衡3大原則[1]。 表1 XOD的3大機制和3大原則對應關系 注:如為聯合體,應有聯合體協議,并在條款中明確牽頭方。 (二)XOD發展現狀及管理情況 2012年12月,《國務院關于城市優先發展公共交通的指導意見》明確提出加強公共交通用地綜合開發,對新建公共交通設施用地的地上、地下空間,按照市場化原則實施土地綜合開發,收益用于公共交通基礎設施和彌補運營虧損。這是TOD概念第一次進入國家正式文件。自此以后,國家層面陸續發布了多個TOD模式相關政策文件進行規范引導,TOD項目逐漸成為城市開發的熱門領域。截至2022年底,55個城市軌道交通城市中,絕大部分地鐵城市實施了TOD綜合開發,有力地推動了城市科學發展并反哺城市軌道交通建設運營。 2016年11月,《“十三五”生態環境保護規劃》首次提出探索環境治理項目與經營開發項目組合開發模式。2018年8月,生態環境部在《關于生態環境領域進一步深化“放管服”改革,推動經濟高質量發展的指導意見》中,明確要探索開展生態環境導向的城市開發(EOD)模式。2022年3月,生態環境部辦公廳印發《生態環保金融支持項目儲備庫入庫指南(試行)》,明確采用EOD模式的項目適宜金融支持,可納入金融支持項目儲備庫。 2022年6月,甘肅省人民政府辦公廳印發《關于鼓勵和支持社會資本參與生態保護修復的實施意見》,提出“引導社會資本選擇以資源導向(ROD)或環境導向(EOD)為主要模式開展生態保護修復”。2023年9月,廣東省人民政府辦公廳在《關于鼓勵和支持社會資本參與生態保護修復的實施意見》中,提出探索資源導向型(ROD)等模式,推進產業生態化。 2023年11月,廣州市人民政府辦公廳在《關于印發廣州市進一步促進民間投資高質量發展若干政策措施的通知》中,明確支持民營企業通過股權合作、特許經營、公共交通為導向的開發模式(TOD)、生態環境導向的開發模式(EOD)、水安全保障導向的開發模式(WOD)、不動產投資信托基金(REITs)等方式,參與機場、軌道交通、高速公路、污水處理、固廢處理、園林綠化等基礎設施領域項目建設。2024年2月,關于貫徹落實全國水利工作會議精神,重慶市水利局主要領導指出,要深化水價、農業水價、渝西地區城鄉供水一體化、WOD(水安全保障導向的開發)新型投融資模式四項改革。 目前,除了采用EOD模式的項目可納入生態環境部金融支持項目儲備庫,并進行推介、調度等管理工作,其余XOD模式尚未由國家部委牽頭進行項目庫管理。 二、WOD模式實施的五個階段 WOD項目實施往往需要經過五大基本階段,包括項目謀劃、項目準備、項目招標/采購、項目實施、項目終止。 (一)項目謀劃階段 1.篩選項目 在項目謀劃階段,主要任務是按照問題導向原則,根據需求和輕重緩急,科學確定水安全保障項目內容并合理謀劃關聯項目。參考《“十四五”水安全保障規劃》,水安全保障項目通常包括防洪減災、水網建設、水資源節約集約安全利用、水資源優化配置、水生態環境保護治理、農業農村水利建設、智慧水利建設等,一般需結合當地的國土空間規劃和水安全保障規劃、水網規劃而因地制宜。關聯產業的規劃則需要結合當地的資源稟賦和產業基礎,但前提條件必須與水安全保障項目有關聯關系,實踐中比較常見的有食品飲料、水利文旅、休閑康養、航運、水上運動、生態農業、可再生能源、科創、城鄉開發等。 2.初步收支平衡分析 按照自求平衡原則,進行投資匡算,開展靜態資金平衡分析,粗略分析能否做到收支平衡,估算大致的靜態投資回收期。 如果靜態投資回收期較長,則需要增加經營性項目的數量或規模,或減少非經營性或準經營性項目的數量或規模。 (二)項目準備階段 1.管理架構組建 如由政府方發起,可由縣級(含)以上地方人民政府依法依規授權有關行業主管部門、事業單位等作為項目實施機構,負責項目前期及決策、招標/采購和終止等工作。 2.項目實施方案編制 項目實施機構參照可行性研究報告編寫規范,組織編制項目WOD實施方案。 (1)按照一體開發原則,設計WOD項目的交易結構、收益來源、回報機制(包括溢價回收的合法路徑)。應分析一體化實施的可行性,包括相關資源、資產權益的合法合規獲得方式及獲取成本,相關權益歸屬WOD項目的可行性;項目涉及取用水、綠電上網指標的,需分析指標的可獲得性。 (2)按照關聯關系原則,分析子項目選址、要素保障的關聯性。分析項目涉及的選址或選線的合理性、項目建設條件的可行性、土地和資源環境要素的可獲得性,充分利用項目內部及周邊的有效資源,提高共享性,提升項目增值空間。 (3)實施方式論證。分析WOD項目采用地方本級國企投資-建設-運營、股權合作、特許經營等方式的可能性,對比優劣勢,選擇合適的實施方式。對擬采取特許經營模式實施的項目,項目實施機構應參照可行性研究報告編寫規范,牽頭編制特許經營方案,并比照政府投資項目審批權限和要求,由有關方面履行審核手續,以合理控制WOD項目建設內容和規模、明確項目產出(服務)方案。在審核特許經營方案時,要同步開展特許經營模式可行性論證,對WOD項目是否適合采取特許經營模式進行認真比較和論證。 (4)設計WOD項目運營方案。按產品生產和運營服務分類闡述生產經營方案;制定項目安全應急管理預案;設計運營管理方案,包括運營機構設置方案、項目運營模式和治理結構要求、項目績效考核方案、獎懲機制等。 (5)投資估算。依據項目內容,從WOD項目整體上估算項目總投資,包括建設投資、建設期融資費和流動資金,說明投資估算編制依據和編制范圍,明確建設期內分年度投資或資金使用計劃。 (6)盈利能力分析。估算WOD項目營業收入、補貼性收入及各種成本費用,宜按相關行業要求提供量價協議、框架協議等支撐材料,分析WOD項目的現金流入和流出情況,構建項目利潤表和現金流量表,計算財務內部收益率、財務凈現值等指標,評價項目的財務盈利能力。必要情況下,應對盈利能力指標進行敏感性分析及盈虧平衡分析。對于盈利能力不足的項目,研究分析通過合理確定項目內容和規模、經營期限、政府在建設期提供投資支持、依法依規合理調整土地規劃用途和開發強度、提供與項目合理相關的資源補償等多種方式提升項目總體盈利能力的可行性。如需政府投資支持的,應根據相關要求,說明政府投資支持的具體方式、額度及可行性等。如采取多種方式后,盈利能力仍不足,則不應采用WOD模式。 (7)通過可融資性分析,設計融資方案。結合WOD項目公司自身及其股東出資能力,分情景分析WOD項目資本金和債務資金來源及結構、融資成本等情況,評價WOD項目的可融資性。分析項目獲得政策性/開發性金融機構貸款、綠色金融、綠色債券支持的可能性,提出項目建成后通過基礎設施領域不動產投資信托基金(REITS)等模式盤活存量資產、實現投資回收的可能性。 (8)債務清償能力分析。按照負債融資的期限、金額、還本付息方式等條件,分析計算償債備付率、利息備付率等債務清償能力評價指標,判斷WOD項目償還債務本金及支付利息的能力。必要時,開展項目資產負債分析,計算資產負債率等指標,評價項目資金結構的合理性。 (9)財務可持續性分析。根據項目財務計劃現金流量表,統籌考慮WOD項目公司自身及其股東整體財務狀況、總體信用及綜合融資能力等因素,分析WOD項目對WOD項目公司自身及其股東的整體財務狀況影響,包括對現金流、利潤、營業收入、資產、負債等主要指標的影響,判斷WOD項目是否有足夠的凈現金流量,確保維持正常運營及保障資金鏈安全。 (10)項目風險管控。識別項目存在的市場風險、融資風險、建設風險、運營風險等各種潛在風險因素,并分析評價風險發生的可能性及其危害程度,提出針對性的風險應對措施。 3.參與意愿分析 分析說明潛在或意向企業和金融機構等對項目的參與意愿。必要時,可就項目關鍵條件開展市場測試,說明市場測試結果;根據市場測試反饋情況,優化項目實施方案,提高項目的可行性和可融資性。 4.實施方案審核 比照政府投資項目審批權限和要求,履行實施方案審核手續。實施方案經審核不能通過的,不能采用WOD模式。 (三)項目招標/采購階段 WOD項目如遴選社會資本,應優先采用公開競爭方式,并依法開展工程、設備、材料等招標/采購工作。社會資本可單獨或組成聯合體參與項目競爭。以聯合體形式參與的,應明確牽頭單位。如在管理架構組建時就指定或授權地方本級國企或遴選社會資本作為實施主體,將有利于發揮實施主體的專業優勢,提高項目實施方案的質量和可操作性。但此時WOD實施方案尚不清晰,不確定性因素較多,貿然遴選社會資本,未知風險不可控。如在實施方式論證階段,經論證適合采取特許經營模式的,也可先遴選特許經營者,由特許經營者優化完善項目WOD實施方案,并報有關方面審核。 如WOD項目由企業發起,可不經過招標程序,由政府方和企業直接簽訂合作意向書;由企業開展項目謀劃和項目準備工作,組織編制WOD項目實施方案。如果政府方審核通過該方案,則由政府方辦理招投標。需要注意的是,除地方本級國企外,開展項目謀劃和項目準備工作的企業必須通過招投標程序或政府采購程序中標,才能成為合法的實施主體,而不是參與發起就必然是實施主體。 (四)項目實施階段 項目融資由實施主體負責。實施主體應嚴格履行項目審批、核準或備案手續,及時開展融資方案設計、機構接洽、合同簽訂和融資交割等工作。WOD項目以整體立項為宜;如水安全保障項目投資規模比較大,或項目比較復雜,也可以分別立項。對涉及防洪或排澇工程的WOD項目,防洪或排澇工程部分應履行審批手續。地方政府應做好監管,防止WOD項目債務向政府轉移。 地方政府可在嚴防新增地方政府隱性債務、符合法律法規和有關政策規定要求的前提下,按照確有必要的原則,在WOD項目建設期對符合支持方向的項目或子項目給予政府投資支持;政府付費只能按規定補貼運營、不能補貼建設成本。 (五)項目終止 WOD項目資產清算后結束。如有資產移交,按移交準備、性能測試、資產交割程序執行。項目結束后,適時開展后評價工作。 三、WOD項目產生隱性債務風險的可能性 WOD項目可能產生地方政府隱性債務風險的來源主要是運行機制和實施過程。 (一)運行機制 組合投資機制方面,主要的風險點在于將無收益的項目納入WOD項目包。財政部《關于進一步規范地方政府舉債融資行為的通知》(財預〔2017〕50號)要求“地方政府及其所屬部門不得以文件、會議紀要、領導批示等任何形式,要求或決定企業為政府舉債或變相為政府舉債。”“不得將公益性資產、儲備土地注入融資平臺公司”。如果無收益的項目占比過大,WOD項目需要政府補貼建設成本,那就可能會涉及隱性債務了。 溢價回收機制方面,主要的風險點在于外部收益返還給投資人的路徑不合規。《國務院辦公廳關于規范國有土地使用權出讓收支管理的通知》(國辦發〔2006〕100號)明確指出:“任何地區、部門和單位都不得以‘招商引資’‘舊城改造’‘國有企業改制’等各種名義減免土地出讓收入,實行‘零地價’,甚至‘負地價’,或者以土地換項目、先征后返、補貼等形式變相減免土地出讓收入?!薄豆澕s集約利用土地規定》(國土資源部2014年第61號令)中第二十二條規定:“禁止以土地換項目、先征后返、補貼、獎勵等形式變相減免土地出讓價款?!比绻赪OD項目開發前捆綁了土地收益返還,就可能會涉及隱性債務了。 協同增效機制方面,主要的風險點在于政府投入方式和資金來源不合規。政府投入要符合《預算法》《政府投資條例》(國務院令第172號)《國務院關于加強固定資產投資項目資本金管理的通知》(國發〔2019〕26號)。如果建設期資本金采用“明股實債”,或運營期補貼未納入預算,或補貼超過行業或區域的正常水平,或約定稅收返還,就可能會涉及隱性債務了。 (二)實施過程 1.實施模式 實踐中WOD項目有采用ABO和F+EPC等模式的。2021年8月20日,財政部公開了《 對十三屆全國人大四次會議第9528號建議的答復》(財金函〔2021〕40號),文件提及“部分地方開始采用授權-建設-運營(ABO)、融資+工程總承包(F+EPC)等尚無制度規范的模式實施項目,存在一定地方政府隱性債務風險隱患”。 此外,“招商融資”存在明顯弊端。近年來,也有部分地方通過招商引資的方式確定片區開發建設和施工單位,然后以招商獎勵的渠道支付投資成本和加成,即所謂的“招商引資”融資模式。究其本質,在招商協議中,存在兜底承諾條款,形成固化的財政支出責任,隱性債務風險隨之產生。同時,由于建設施工內容與招商引資項目沒有必然聯系,獎勵資金缺乏合理支出名目和支出標準。 2.定向的土地資源補償 除城市軌道交通項目外,針對建設工程項目采取定向的土地資源補償的模式,或者其他捆綁不適宜的條件,而違反招拍掛的相關規定,大多數情形都屬于違規行為。這種定向的土地資源補償,也涉及到隱性債務風險。 3.河砂資源交易收入返還 2020年3月,國家發展改革委等十五部門聯合印發《關于促進砂石行業健康有序發展的指導意見》(發改價格〔2020〕473號),提出“推進河砂開采與河道治理相結合”,鼓勵以砂石收益補充流域治理的支出。實踐中,地方政府往往會授權政府平臺公司作為交易主體,將河砂資源在公共資源市場交易,多采取“協議出讓”或“網上競拍”等形式交易,交易款項打入交易結算賬戶,政府平臺公司將結算賬戶資金按照協議約定付款給平臺公司與社會資本共同組建的WOD項目公司。最終,由WOD項目公司通過股東分紅的形式,反饋給社會資本。這里,政府平臺公司與社會資本約定河砂資源交易收入返還,就可能會埋下隱性債務風險隱患了。 4.基本水量 在以往的水務PPP項目中,基本水量在水務行業廣泛存在,已然成為一種行業操作慣例。然而,政府“保底量”被認為屬于固定回報或兜底承諾、保障最低收益,會形成地方政府隱性債務。而且,為單一項目設置“保底量”,很可能會額外新增地方財政未來支出責任,不符合《關于規范實施政府和社會資本合作新機制的指導意見》(國辦函〔2023〕115號)的相關要求。 四、隱性債務風險防范策略與建議 應將隱性債務風險管理融入到WOD項目策劃、實施全過程,并優化WOD模式底層機制的運行條件。 (一)策略 1.優化WOD應用場景 第一,對于收益不明確的“打捆”項目,不宜采用WOD模式。 第二,不宜將地方事權范圍外的水安全保障項目列入WOD項目。 第三,未列入相關規劃的項目不宜列入WOD項目。 2.量力而行,依法合規實施項目 堅守項目實施的合規性底線[7]。一是堅持盡力而為、量力而行,根據地方財力和地方政府投資能力,嚴格項目建設條件審核,合理安排建設項目,堅決避免盲目投資、重復建設。二是要從源頭上保證整體項目質量,確保項目實施過程中合法合規,不得以創新的名義突破現行有效的法律政策要求。三是對有政府投資參與的WOD項目,要對項目資金的來源嚴格把關,避免以任何形式新增政府隱性債務,從源頭上防范政府債務風險。四是項目實施過程中的招采環節要嚴格遵守招標投標法、政府采購法等相關法律法規的要求,確保項目陽光招采,順利執行。五是依法合規發放運營補貼。 3.設立生態保護修復專項資金 針對砂石資源自用后部分可在公共資源市場交易,所得款項要進入財政賬戶,不能直接支付給項目公司提供建設資金的制度性問題,各地人大可探索制定地方性法規,允許生態保護修復類項目在嚴格管控的條件下,利用砂石資源交易款項等資金設立生態保護修復專項資金,通過一般公共預算列支,按年度或季度支付給生態保護修復項目(包括WOD項目),從而理順政府支付的合規路徑,規避隱性債務風險[8]。 4.合理預測水量,不再設置“基本水量” 地方政府需要夯實項目前期工作,深入調查項目所在區域的用水量、污水量現狀進行,并結合規劃和當前發展狀況,合理預測近期和遠期的水量。還可以結合項目的實際情況,設立階梯式水價,進行精細化結算管理,政府和WOD項目實施主體雙方的利益都能得到公平保障,從而實現風險共擔。 (二)建議 1.構建全過程風險管控體系 為了降低WOD項目產生隱性債務的風險,可以采取以下措施: (1)完善項目協議,明確各方權利與義務,減少風險。 (2)加強風險控制,制定風險防范與應對措施,確保項目順利進行。 (3)建立風險預警機制,定期對項目建設和運營過程中的隱性債務風險進行排查與預警,及時采取措施。 2.完善地方補貼政策 完善價格機制,落實運營補貼補償政策。建立健全激勵約束并重、與投融資體制相適應的水利工程水價形成機制。按照一視同仁原則,不管采用什么模式、不管誰來投資,運營期的合理補貼都能平等獲得。 3.設立WOD產業基金 設立WOD產業基金,基金的回報機制采用市場化方式運作,與WOD項目的投資、融資、建設、運營及相關技術、設備、設施、空間應用績效掛鉤。通過WOD模式創新,實現建設資金“用之于項目、取之于項目”的良性循環。 五、結語 WOD模式作為一種創新型的項目組合實施方式,基本理論依據是馬克思級差地租理論,其核心機理“增肥哺瘦”是通過組合投資、溢價回收、協同增效3大機制和關聯關系、一體開發、自求平衡3大原則實現的。實施WOD項目通常需要經過項目謀劃、項目準備、項目招標/采購、項目實施、項目終止5大階段。 隱性債務風險是WOD模式應用中容易忽視的問題,需要在項目實施過程中特別是融資過程中充分考慮,做好風險防范與控制。通過優化WOD應用場景、依法合規實施項目、構建全過程風險管控體系等措施,可以從一定程度上降低WOD項目的隱性債務風險。 參考文獻 [1]張建紅,王蕾,吳有紅.水安全保障導向的開發(WOD)模式探討[J].中國水利,2023(9). [2]呂永樂,謝路陽,武曉璐.EOD投資開發的風險及合規建議[J].中國外資,2022(10). [3]麥麗華.PPP項目地方政府隱性債務風險與防范[J].財務管理研究,2022(02). [4]熊峰.PPP項目中地方政府隱性債務現狀及防范對策研究[D].云南財經大學碩士學位論文,2023. [5]徐琤,鄒雨孜,鄔梓鵬,等.基于防范地方隱性債務風險的PPP項目財承研究[J].中國管理信息化.2022(20). [6]邱浩鈞.“XOD模式”推動鄉村共同富裕的理論探索[EB/OL]. https://mp.weixin.qq.com/s/BM3rboVgoFQ2p9SR1onp1g,2022-11-01. [7]吳有紅,張建紅,王蕾.探索應用WOD模式提升水利項目市場化融資能力[J].中國投資,2023(7). [8]杜彥峰.淺析新形勢下政府投融資面臨的挑戰和應對措施[EB/OL].搜狐網,2023-09-15. http://news.sohu.com/a/720790505_480400. 注:本文主要內容發表在《水利發展研究》2024年第1期,原標題:XOD模式價值實現機制及隱性債務風險防范探討——以水安全保障導向的開發(WOD)模式為例,原作者:張建紅、翟廣永(北京市南水北調環線管理處高級工程師)、裴曉桃(北京經濟管理職業學院副研究員)。本文在原文基礎上進行了較大幅度的改動。 | |||||
相關鏈接
- 姜富華 邢智慧 紀興華 | 美國...2024-02-05
- 車璐 石緞花 等 | 工業綠色微...2024-02-01
- 車璐 石緞花 等 | 工業綠色微...2024-02-01
- 車璐 石緞花 等 | 工業綠色微...2024-02-01
- 徐成彬 | 2024年中國基礎設...2024-02-01

