中咨視界
韓菲子 | 推進我國“專精特新”中小企業發展思路研究
| |||||
| |||||
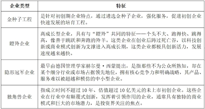
推進我國“專精特新”中小企業發展思路研究 韓菲子 摘要:本文系統梳理了“專精特新”中小企業提出背景和發展特征等,并分析了“專精特新”中小企業發展現狀和存在的問題,深入探討了如何從內外部保障“專精特新”中小企業具備持續創新能力,為我國中小企業發展提供參考。 一、“專精特新”中小企業發展概況 (一)“專精特新”中小企業的涵義和特征 中小企業是我國企業中數量最大、最具活力、創新之泉充分涌流的企業群體,是新時期我國實現科技現代化的重要力量,是推動經濟高質量發展的重要基礎。優質中小企業具有在產品、技術、管理、模式等方面創新能力強、專注細分市場、成長性好等特征。其中“專精特新”作為優質中小企業中具有先進生產力的代表,指企業具有專業化、精細化、特色化、新穎化的發展特征。這些企業往往在核心基礎零部件(元器件)、關鍵基礎材料、先進基礎工藝和產業技術基礎等領域具有顯著優勢,對于推動產業高質量發展具有重要作用。 “專”:專業化,主營業務專注專業。具備專業化生產、服務和協作配套的能力,其產品和服務在產業鏈某個環節中處于優勢地位,為大企業、大項目和產業鏈提供優質零部件、元器件、配套產品和配套服務。 “精”:精細化,經營管理精細高效。企業在經營管理中建立了精細高效的制度、流程和體系,實現了生產精細化、管理精細化、服務精細化,其產品或服務品質精良。 “特”:特色化,產品或服務獨具特色。企業針對特定市場或者特定消費群體,利用特色資源、傳統技藝、地域文化或采用獨特的工藝、技術、配方或特殊原料進行研制生產或者提供獨具特色的產品或服務。 “新”:新穎化,創新能力成果顯著。企業產品或服務屬于新經濟、新產業領域或新技術、新工藝、新創意、新模式等方面創新成果,擁有自主知識產權,應用前景廣闊,具備較高技術含量或附加值。 (二)“專精特新”提出與工作體系的形成過程 第一階段(2009—2017年) 2009年12月,國務院決定成立國務院促進中小企業發展工作領導小組。2011年9月,工業和信息化部發布《“十二五”中小企業成長規劃》。 國務院于2012年4月,發布《國務院關于進一步支持小型微型企業健康發展的意見》,提出鼓勵小型微型企業走“專精特新”和與大企業協作配套發展的道路,這是國家層面首次明確中小企業“專精特新”的發展方向。 2013年7月工業和信息化部發布《關于促進中小企業“專精特新”發展的指導意見》。 2016年6月,工業和信息化部發布《工業強基工程實施指南(2016-2020年)》《促進中小企業發展規劃(2016-2020年)》,提出把“專精特新”發展的著力點放在培育一大批“專精特新”中小企業、打造一批“單項冠軍”等。 第二階段(2018—2020) 2018年11月,工業和信息化部出臺《關于開展專精特新“小巨人”企業培育工作的通知》(工信廳企業函[2018]318號)。2019年4月,中共中央辦公廳、國務院辦公廳印發《關于促進中小企業健康發展的指導意見》提出“引導中小企業專精特新發展”,“專精特新”首次進入中央政策文件。 第三階段(2021—至今) 自2021年后,“專精特新”頻繁出現在中央層面的有關會議或文件中。2021年7月,中共中央政治局會議提出,要強化科技創新和產業鏈供應鏈韌性,發展“專精特新”中小企業。2021年10月,在中央政治局第三十四次集體學習上提出,加快培育一批“專精特新”企業和制造業“單項冠軍”企業。 2022-2024年,“專精特新”一詞,連續三年出現在政府工作報告中,提出要激發涌現一大批“專精特新”企業和支持“專精特新”企業發展。 (三)“專精特新”中小企業發展現狀 截至2023年底[1],我國已累計培育創新型中小企業21.5萬家,“專精特新”中小企業10.3萬家,專精特新“小巨人”企業1.2萬家。專精特新“小巨人”占規模以上中小工業企業比重由2019年0.1%顯著提升至2022年2%。 從地區看[2],專精特新“小巨人”主要集中在東部和中部等產業基礎好的地區,分布于國內共300座城市。12座城市擁有超過兩百家的“小巨人”企業,分別是北京、深圳、上海、蘇州、寧波、杭州、重慶、武漢、成都、天津、廣州、南京(見圖1)。基本積聚于京津冀、長三角、珠三角、成渝雙城經濟圈等主要城市群區域。由此可見,在經濟發達、資源豐厚、區位優越的高能級城市更容易培育出專精特新“小巨人”企業[3]。 圖1 專精特新“小巨人”企業前12強城市分布(單位:家) 從行業來看[2],專精特新“小巨人”企業集中在制造業、科技創新以及人工智能等領域。專精特新“小巨人”企業分布前10行業分別是計算機、通信和電子設備制造業、專用設備制造業、通用設備制造業、化學原料和化學品制造、電氣機械和器材制造業、軟件和信息技術服務業、汽車制造業、儀器儀表制造業、金屬制品業、非金屬礦物制品業(見圖2)。 圖2 專精特新“小巨人”企業前10行業分布(單位:家) 二、促進“專精特新”中小企業發展的意義 “專精特新”作為中小企業高質量發展方向,正逐漸成為經濟韌性的重要支撐和激發創新創造活力的重要主體。 (一)大力發展“專精特新”企業可以提升我國產業韌性 中小企業作為制造業產業鏈中的重要參與者,對市場需求反應靈敏。根據市場監管總局統計顯示,截至2023年,我國市場主體達1.7億戶[4],其中中小企業數量超過5200萬戶[5]。中小企業快速發展壯大,是數量最大、最具活力的企業群體,是中國經濟社會發展的生力軍。 “專精特新”中小企業“小體量”可以釋放“大能量”,創造“大價值”。面對風浪時,具有“船小好調頭”優勢,可以更好地調整。“專精特新”企業群體充滿生機與活力,我國經濟就能在高質量發展道路上行穩致遠。大力發展專精特新企業正在成為我國經濟抗御經濟運行風險,提高產業競爭能力、鍛造制造業韌性、培育新經濟增長點、筑牢經濟增長基礎的關鍵之舉,也是廣大中小企業應走之路。 (二)“專精特新”初衷是為攻克關鍵領域“卡脖子”問題 中國產業發展中存在“卡脖子”的技術問題,尤其在芯片、發動機等領域,存在短板,專精特新“小巨人”的培育初衷是為攻克中國關鍵領域“卡脖子”問題。據工信部2023年6月公布的數據,超40%專精特新“小巨人”企業聚集在新材料、新一代信息技術、新能源汽車及智能網聯汽車領域,超60%深耕工業基礎領域,超90%是國內外知名大企業的配套供應商。 (三)中小企業只有向“專精特新”方向發展才更有競爭力 中小企業只有向“專精特新”方向發展、厚植研發實力,才能在市場競爭中搶占先機。截至2022年底,專精特新“小巨人”企業研發人員占比達到28%,平均研發強度達到6.3%,是規模以上工業企業平均研發強度的4.5倍,企業平均授權發明專利數超過17項。“專精特新”中小企業更容易得到資本市場的青睞。截至2023年11月底,“專精特新”中小企業占A股上市企業總數的32.9%;2023年1月至11月新上市的企業中超過70%為“專精特新”中小企業。 (四)培育和壯大“專精特新”企業是新質生產力重要“抓手” 新質生產力是創新起主導作用,擺脫傳統經濟增長方式、生產力發展路徑,具有高科技、高效能、高質量特征,符合新發展理念的先進生產質態。當前,多地發力布局新質生產力,培育和壯大專精特新企業成為新質生產力重要“抓手”和“陣地”之一。“新質生產力”“專精特新”與中央經濟工作會議“重點產業鏈高質量發展、加強質量支撐”等定調相符,反映中國頂層規劃更加注重產業發展質量。 三、“專精特新”中小企業發展面臨的問題 當前面對宏觀經濟下行、去杠桿、去產能等因素的影響,“專精特新”中小企業經營壓力加大,面臨如下幾個問題: (一)融資難、融資貴問題顯著 融資難、融資貴是中小企業發展中最為顯著的一個問題,這一問題限制了中小企業的發展規模和速度,也制約了其專精特新發展的步伐。當前,經過多輪中小企業扶持政策的改革,雖然不少金融機構都向中小企業伸出了“橄欖枝”,但是,一方面,商業銀行等金融機構認為融資給中小企業風險較大,因此中小企業難以籌集到大量所需資金,并且籌資利息高;另一方面,直接融資金融體系尚未發展健全,中小企業難以融資進行持續性創新研發,中小企業發展存在阻礙。因此,相當數量的中小企業仍然主要依靠利息高、風險大的民間借貸來實現融資,產品成本日益增長,融資渠道過少,獲取信息資源少,人脈少等問題有待解決。 (二)引進、留住和培育人才難度大 人才是企業之本,如何創造條件助力中小企業提高人才集聚和利用能力,進而提升企業精細化管理水平和創新創造能力,是推動企業發展的根本,直接關系到中小企業未來的成長和發展。中小企業規模小,招聘渠道狹窄,技術型、專家型、管理型、綜合性等人才稀缺,在人才引進方面存在匹配性差的問題,加之人才待遇缺乏吸引力,難以招聘到合適的人才。同時如何留住和培育人才,也是當前一些“專精特新”中小企業需要迫在眉睫解決的問題。 (三)科技創新資源有限、存在信息繭房 企業對于創新研發投入的重視度不夠是創新難以推進的一大因素。很多中小企業已經成立或正在探討成立專業研發、設計部門進行自主研發和創新,開發新品和優化工藝。但由于企業急于發展,更重視銷售拓展市場環節,以及只關注自己一畝三分地內的事,存在信息繭房,對于其他領域的創新技術和創新資源信息不敏感或者接觸不到更多的創新資源,導致創新難以持續推進。由于創新產品的開發成本較高,且新產品、新技術周期較長,實現自動化、規模化需要較長時間,企業在分配內部資源時不能保障創新持續性投入。 (四)行業渠道狹窄,產業鏈上下游受限 大企業作為行業內的龍頭企業,在行業內具有帶動作用,同時信息和資源的聚集、調動能力更強,也更有影響力,新研發產品更容易在市場上得到認可。而中小企業在行業內地位不高,一些自研的創新產品不容易得到重視和推廣。 此外,當前國際環境的變化導致全球產業鏈、供應鏈、創新鏈安全存在著危機,部分高端設備、核心零部件、關鍵原材料等無法引進,導致企業技術發展受到嚴重沖擊。很多中小企業的技術水平和設備設施較為落后,因此往往無法完成高科技產品的研發。 四、我國推動“專精特新”中小企業發展思路 (一)黨中央、國務院高度重視優質中小企業培育工作 黨中央、國務院高度重視優質中小企業培育工作。為了進一步加強優質中小企業梯度培育工作,推動中小企業高質量發展,2022年6月,工業和信息化部印發《優質中小企業梯度培育管理暫行辦法》[6]。優質中小企業是指在產品、技術、管理、模式等方面創新能力強、專注細分市場、成長性好的中小企業,由創新型中小企業、“專精特新”中小企業和專精特新“小巨人”企業三個層次組成。創新型中小企業具有較高專業化水平、較強創新能力和發展潛力,是優質中小企業的基礎力量;“專精特新”中小企業實現專業化、精細化、特色化發展,創新能力強,質量效益好,是優質中小企業的中堅力量;專精特新“小巨人”企業位于產業基礎核心領域和產業鏈關鍵環節,創新能力突出、掌握核心技術、細分市場占有率高、質量效益好,是優質中小企業的核心力量。“十四五”時期,創新型中小企業培育目標是100萬家左右;“專精特新”中小企業培育目標是10萬家左右;專精特新“小巨人”培育目標是1萬家左右。 創新型中小企業、“專精特新”中小企業、專精特新“小巨人”企業,三者相互銜接、梯次化發展,既有利于不同層次的企業看清差距和不足,明確努力方向,也有助于各級中小企業主管部門提高服務的針對性、精準性。初創中小企業能夠沿著這樣一個梯度去發展,腳踏實地、聚焦主業、砥礪奮進、開拓創新,經過若干年的持續培育,這些優質中小企業里能夠有一大批企業成長為國內國際知名企業,為我國的經濟社會發展作出更大的貢獻。 (二)發達城市打造中小企業創新梯隊“雁陣式”發展格局 目前全國,以北京、上海、廣州等為代表的城市紛紛制定“專精特新”、高新技術企業高質量發展的支持政策,圍繞創新型企業從注冊落地到上市融資全生命周期發展需求提供全方位政策支持,鼓勵中小企業走“專精特新”發展道路。北京市經開區實施“創新企業倍增計劃”,構建從孵化培育、成長扶持到推動壯大的全生命周期。北京市經開區結合自身實際及工信部對于中小企業培育精神,目前形成了“創新型中小企業—專精特新—小巨人—隱形冠軍—單項冠軍”以及“科技型中小企業、高新技術企業、獨角獸”等創新梯隊“雁陣式”發展格局。 在2020前后,北京市經開區曾提出一套頗為形象的創新企業發展路徑,即打造“金種子—展翼—瞪羚—專精特新—小巨人—隱形冠軍—獨角獸”創新企業梯隊,形成具有經開區特色的創新“雁陣”體系(見表1)。 表1 不同成長期企業的特征 五、推進“專精特新”中小企業發展的保障措施 筆者認為“專精特新”企業培育和壯大需要兩方面共同發力:一是需要各級政府部門切實關注中小企業發展中的現實困難,強化要素供給;二是需要企業自身發揮主觀能動性,敢于和善于在技術領域“沖鋒陷陣”,夯實核心競爭力。具體措施如下: (一)持續構建立體高效、多元互補的中小企業服務體系 財稅政策方面,近年來財政獎補力度持續加大,“專精特新”企業可享受的稅收優惠政策增多。“十四五”期間,中央財政累計安排100億元以上獎補資金支持“小巨人”企業。2019-2022年,全國公共財政支持中小企業發展管理支出由1878億元提升至2887億元。2023年,“專精特新”研發費加計扣除比例升至100%、設備投資扣除所得稅延期至2027年底。部分地區立足“專精特新”產業發展需要和規范自身管理的需求,搭建普惠性政策為主、專項性政策為支撐的產業扶持政策體系。例如,北京市曾以“集采降價和財政補貼”的方式,為超1000家中小企業降低生產經營成本近3000萬元。 地方政府組建不同產業鏈的專精特新專班,全面做好產業政策研究、產業生態打造、服務配套完善等系統服務,搭建政企溝通快速通道,推進重點企業走訪、政企對接,高效協調解決企業訴求。 (二)加大全方位、立體化融資支持 融資政策方面,“專精特新”企業要作為金融政策的重點支持對象。積極引導金融支持向創新型中小企業、“專精特新”中小企業、專精特新“小巨人”企業傾斜,使之更容易獲得銀行信貸,同時利率或更優惠、額外享受貼息等。繼續利用好北京證券交易所等平臺,暢通“專精特新”企業直接融資渠道。 精準匹配全產業鏈、各細分領域、企業全生命周期融資需求,加快推動構建覆蓋種子期、成長期和成熟期的全生命周期基金投資體系,引導社會資本投向符合“專精特新”產業布局和戰略定位的領域,以風投思維培育創業創新,促進產業發展和成熟。設立科技創新專項資金,發揮財政資金投早、投小、投科技作用,為早期創新型企業提供資金支持。 (三)推動產業鏈上中下游、大中小企業融通創新 加強產業對接,推動央企國企、大型龍頭企業與中小企業在產研合作、產銷合作、產融合作領域更高效便利地對接,合力解決產業發展共性問題,促進集群間創新能力共享、成果轉化和品牌協同。 在大中小企業融通創新中,要以創新鏈、產業鏈、供應鏈、數據鏈、資金鏈、服務鏈、人才鏈“七條鏈”為重點,推動大中小企業融通創新。引導大中小企業完善供應鏈上下游企業利益共享機制,營造“大河有水小河滿,小河有水大河滿”的發展局面。按產業鏈組織專精特新“小巨人”企業與大企業對接,助力融入大企業產業鏈;引導大企業向中小企業開放品牌、設計研發能力、儀器設備、試驗場地等各類創新資源要素;組織“專精特新”中小企業針對產業鏈薄弱環節和大企業配套需求開展技術攻關和樣機研發;推動大企業幫助配套中小企業改進提升工藝流程、質量管理、產品可靠性等水平;依托大企業打造中小企業海外服務體系,帶動中小企業共同出海。 (四)強化人才賦能 建立“專精特新”企業高層次人才庫,積極開展“專精特新”企業聚才項目征集工作,免費為“專精特新”企業提供企業轉型升級與創新、企業信息化、政策解讀、投融資與資本運作等專題培訓,培養一批優秀“專精特新”企業經營管理人才和技術人才,推動企業綜合素質提質升級。 (五)聚焦創新資源對接,加大成果轉化落地 指導“專精特新”中小企業與高校、新型研發機構建立合作,協同推進科學技術開發與科技成果轉化應用。搭建科創資源對接平臺,促進供需信息匯集與對接、科技資源開放共享,推動科技成果轉化落地。 (六)激發企業主觀能動性,夯實核心競爭力 大力宣傳“專精特新”中小企業的產品、發展中的先進典型,讓企業有更多獲得感和榮譽感,形成有利于中小企業健康發展的良好社會輿論環境。支持推動中小企業轉型升級,聚焦主業,增強核心競爭力,走專精特新發展道路。 為了獲得更大的競爭優勢,企業應加快推進“互聯網+”向“智能+”轉型升級。發展適合中小企業智能制造需求的產品、解決方案和工具包,完善中小企業智能制造支撐服務體系。引導有基礎、有條件的中小企業推進生產線智能化改造,推動低成本、模塊化的智能制造設備和數字經濟在中小企業部署應用。 六、結語 中小企業是我國經濟韌性的重要支撐,“專精特新”是各類中小創新主體的發展方向,是中小企業不斷發展壯大的關鍵。“專精特新”中小企業是經濟發展行穩致遠的重要動力。中小企業應不斷提升自身的專業化、精細化、特色化和創新能力,以適應經濟發展的新趨勢,實現可持續發展。 參考文獻 [1]工信部.如何促進中小企業專精特新發展[N].人民日報,2024-02-07. [2]沙利文.2023年中國專精特新企業發展系列白皮書[R/OL].頭豹研究院,2024. https://www.sohu.com/a/726269756_121785059. [3]丁子軍,鄭慧彬,戴靚,劉承良.中國專精特新企業的時空格局與區位因素[J].資源開發與市場,2024.40(1),60-68. [4]徐建華.我國市場主體達1.7億戶[N].中國質量報,2023-02-16. [5]工業和信息化部.我國中小微企業已超5200萬戶[EB/OL].中國政府網,2023-06-20. https://www.gov.cn/lianbo/bumen/202306/content_6887257.htm [6]工業和信息化部.優質中小企業梯度培育管理暫行辦法[EB/OL].中國政府網,2022-06-02. http://www.gov.cn/zhengceku/2022/06/02/content_5693548.htm. 注:原文載自《中國工程咨詢》2024年第5期,本次發表有較大改動。文中圖片來源于網絡,版權歸原作者所有。 | |||||
相關鏈接
- 茍護生 | 讓REITs對接“一...2024-05-10
- 徐毅敏 胡業峰 彭翔 | ?高校...2024-05-09
- 石緞花 劉怡可 車璐 | 國內外...2024-05-06
- 程婕 關羽 | 扎實推進交通運輸...2024-04-29
- 李開孟 | 創新應用場景 重塑發...2024-04-28


